全国硕士研究生招生考试报名流程包括网上报名和网上确认两个阶段。所有参加全国硕士研究生招生考试的考生均须在国家规定时间内,进行网上报名、网上缴费,并按照各报考点的时间安排进行确认。只有完成以上步骤,报名流程才完成。威廉希尔williamhill官方网站考点(考点代码1152,以下简称“1152考点”)采用网上确认的方式。
一、1152考点接收考生条件要求
选择1152考点的考生,须满足《北京市研考报考点选择具体要求》和《2025年全国硕士研究生招生考试1152威廉希尔williamhill官方网站考点确认须知》。因不按公告要求错选报考点造成不能确认、考试的,后果由考生本人承担。
(一)学校所在地为北京且报考威廉希尔williamhill官方网站的应届本科考生(含普通高校、成人高校、普通高校举办的成人高等学历教育等应届本科毕业生)。
(二)报考我校单独命题考试考生、报考我校美术学院设计、美术与书法两个专业的考生。
(三)北京地区高校本科二学位学生且一志愿报考威廉希尔williamhill官方网站的考生。
(四)报考威廉希尔williamhill官方网站的非应届考生且符合以下条件之一。
1.户籍在北京。
2.户籍不在北京但报名当年(1月至9月)在京工作且连续缴纳6个月(含)以上社会保险中的基本养老保险或基本医疗保险(不含补缴)。
(五)报考外省高校的威廉希尔williamhill官方网站应届本科考生(有特殊类考试科目的考生、报考军事院校考生须按照北京教育考试院报考点选择规定选择北京其他考点)。
(六)符合在京考试条件非应届本科毕业生、在京毕业院校未设立报考点的应届本科毕业生、在京艺术类院校应届本科毕业生等3类考生(法硕联考、管理类联考考生除外)且报考招生单位所属省市为福建、新疆、内蒙古、吉林。
二、1152考点网上确认时间安排
1152考点采用网上确认方式,考生不必再到现场进行材料审核,考生须按照要求,按时上传各类审核材料(若不符合要求,则须按时重传),待报名系统提示确认成功,方可完成网上确认流程。
1152考点首次上传材料的时间为:
2024年11月3日---11月6日17:00(北京时间)
1152考点重传补充材料的时间为:
2024年11月3日---11月6日17:00(北京时间)
1152考点网上审核的时间为:
2024年11月3日---11月6日18:00(北京时间)
请1152考点的考生,网上确认前务必关注中国研究生招生信息网(http://yz.chsi.com.cn)(以下简称“研招网”)、我校研究生招生网(/yjsyzsw/sszs.htm )的相关通知。因未及时关注通知而造成的问题,由考生个人负责。
三、1152考点网上确认注意事项
考生凭在中国研究生招生信息网上报名系统的用户名及密码登录,按流程进行网上确认。
请考生务必注意以下几点:
(一)考生须认真阅读《北京市研考报考点选择具体要求》和《2025年全国硕士研究生招生考试1152威廉希尔williamhill官方网站考点确认须知》并确保填报信息准确无误,因误填、错填或虚假填报造成不能确认或考试的,后果由考生本人承担。
(二)考生须在“研招网”报名系统完成网上报名(含缴费),未缴费或未全部完成网上报名步骤的为无效信息,不得进行确认。
(三)按照“研招网”网上确认的要求,考生通过使用手机上传证明材料以完成网上确认手续。系统反馈“审核通过”,说明考生已顺利完成了2025年研究生报名信息确认工作。凡是系统反馈“审核不通过”,考生请根据提示内容在规定时间内重新补充材料,逾期不补充或者补充仍然不符合要求者,则网上确认不通过。
四、1152考点网上确认流程安排
(一)考生使用手机,凭在“研招网”网上报名系统的用户名及密码登录网上确认系统。
网上确认入口登录网址:yz.chsi.com.cn/wsqr/stu/
网上确认入口二维码:

(二)认真阅读《北京市研考报考点选择具体要求》和《2025年全国硕士研究生招生考试1152威廉希尔williamhill官方网站考点确认须知》,签订《考生诚信考试承诺书》。
(三)上传材料
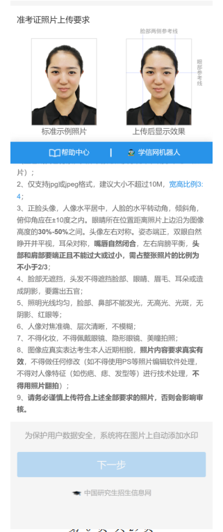
1.考生本人最近三个月内正面、免冠、无妆、彩色一寸电子证件照(白色背景,用于准考证照片等)。照片要求详见系统说明,对考生提供的无法清晰、准确辨识的照片,将设置为“审核不通过”,考生须重新提交照片材料进行审核。
注意:准考证照片不得化妆!不得P图!

2.考生本人手持身份证照片。照片要求详见系统说明。
注意:要将持证的手臂和上半身整个拍进照片!要确保身份证上的所有信息可见、完整!

以上照片,考生不得化妆,不得佩戴眼镜、隐形眼镜、美瞳等;照明光线均匀,脸部无高光、光斑,无阴影、红眼等;头发不得遮挡脸部或造成阴影,要露出五官,并能如实地反映本人近期相貌(不可用Photoshop等照片编辑软件处理,不可用照片进行翻拍)。
因化妆、PS导致图像比对(含入学后学籍注册图像对比)不能通过者,后果由学生自行承担。
3.考生本人身份证件原件正反面图片。分正、反面两张上传,请确保身份证件边框完整,字迹清晰,亮度均匀。(具体根据研招网提示要求进行上传)

4.符合1152考点报考条件应届考生(含在京高校二学位)还须上传的材料:
学生证封面及个人信息页图片文件(学籍校验不通过考生,须上传“中国高等教育学生信息网”的《教育部学籍在线验证报告》)。在京高校二学位考生须上传二学位在读证明。
5.符合1152考点报考条件的往届考生还须上传的材料:
(1)毕业证书(以硕士或者博士身份报考则提供硕士或者博士学位证书)照片(学历校验未通过考生,须上传《教育部学历在线验证报告》)。
(2)户籍所在地为北京地区的考生,须上传户口本首页(公安部门盖章页)及本人信息页照片(集体户口提供首页及个人单页,首页须有户口单位盖章),也可提供由公安部门出具的户籍证明原件照片。
户籍不在北京但实际在北京工作的考生,须上传北京地区社保卡正、反面,报名当年(1月至9月)在京连续缴纳6个月(含)以上社会保险中的基本养老保险或基本医疗保险的权益证明(不含补缴)。
6.部分特殊情况的考生还须上传对应的其他证明材料
(1)网报时未通过学籍校验,还须上传学信网的《教育部学籍在线验证报告》,其中录取当年入学报到前可取得国家承认本科毕业证书的自学考试或网络教育考生,须提供高校出具的成绩单(盖章)原件扫描件。
(2)网报时未通过学历校验的考生,除须上传毕业证书外还须上传学信网的《教育部学历在线验证报告》。
(3)因更改姓名或身份证号导致的学历(学籍)校验未通过的考生,除上传学信网的学籍学历验证报告外,还须提供具有更改记录的户口本(簿)或公安机关开具的相关证明原件扫描件。
(4)在境外获得学位证书的考生需提供教育部留学服务中心出具的认证报告照片,认证报告上的12位在线验证码或7位认证编号必须清晰完整。
(5)在校研究生或在校本科二学位考生,须提供就读单位培养部门出具的同意报考证明。
(6)录取当年入学报到前可获得教育部留学服务中心出具的《国(境)外学历学位认证书》的考生,须提供境外高校近期提供的成绩单或者在读证明。
请务必谨慎上传符合上述全部要求的图片或扫描件,否则会影响审核,后果由考生本人负责。
五、其他注意事项
(一)报名信息确认事宜
确认期间,考生报考信息中的考试方式、报考单位、学院、专业、研究方向和考试科目等信息一律不得修改。因考生网上报名填写错误引起的一切后果自行承担。
(二)不予准考
以下类型的考生未按要求参加2025年硕士研究生网上报名,将不予准考:(1)报考点选择错误;(2)骨干计划和同等学力考生专业报考错误;(3)未按要求网上缴费;(4)学籍学历校验未通过且未按时提交学籍学历认证报告或相关证明材料;(5)单独命题考试考生未按照要求提交资格审核材料。
(三)根据北京市2025年硕士生网上报名有关要求,凡选择北京市报考点的考生均应于10月28日22点前网上支付报名费。
(四)根据《教育部关于印发〈2025年全国硕士研究生招生工作管理规定〉的通知》规定:应届本科毕业生考生报到入学前未取得国家承认的本科毕业证书,将取消录取资格。
六、1152考点网上确认特别提示
考生上传材料成功后,须及时登录系统查看审核结果,如未通过审核,应根据提示按时重新补充相关材料。
考生须确保填报及上传的所有信息的真实性,如有弄虚作假,一经发现,即取消其报名资格。
我考点在确认期间,提供电话咨询、邮件咨询服务,若考生遇到问题,可通过电话、邮件与我考点进行沟通。
已拟录取的推免生(含支教团)不能再参加本次网上报名,也不需要网上确认。
本报考点只接受选择“威廉希尔williamhill官方网站”为报考点的考生进行网上确认。
咨询电话:010-68938708
咨询邮箱:68932544@163.com
中央民族大学研究生招生办公室
2024年10月29日